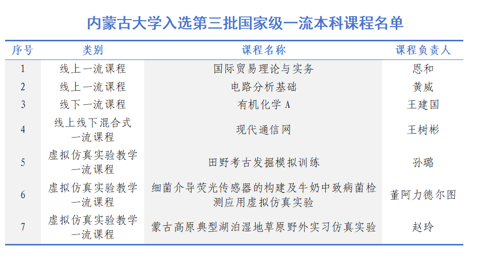
近日,教育部下发《关于公布第三批国家级一流本科课程认定结果的通知》,我校共7门课程入选,包括线上一流课程2门、线下一流课程1门、虚拟仿真实验教学一流课程3门、线上线下混合式一流课程1门。目前,我校国家级一流本科课程获批总数达23门,居自治区首位。

近年来,我校积极响应教育部一流课程“双万计划”战略部署,以促进学生全面发展为目标,以培养学生能力为核心,系统实施一流本科课程提升工程。通过立项建设一流本科课程、课程思政标杆课程、核心课程责任教授项目、人工智能赋能教学试点课程等,学校全面提升课程建设水平和教学质量,着力构建了符合新时代发展需求的一流本科课程体系。未来,学校将继续以国家级一流课程建设为引领,持续优化课程体系,进一步提升本科教学质量,为培养担当民族复兴大任的时代新人提供坚实的课程支撑。
内蒙古大学入选第三批国家级一流本科课程介绍
1. 课程名称:国际贸易理论与实务
课程负责人:恩和
课程介绍:《国际贸易理论与实务》是一门面向国际经济与贸易等专业本科生的核心课程,深度融合基础理论、国际规则与业务实操,旨在系统性地培养学生的专业素养与综合应用能力。本课程紧密围绕学生知识构建与能力培养的双重目标,设计两大教学支柱,理论方面,系统解析国际贸易经典理论与全球经贸治理体系,夯实学生对全球经济运行逻辑的认知基础;实务方面,完整讲授从交易磋商到合同履行的全流程,重点强化贸易术语、信用证结算、国际货运与保险等核心环节的实操训练,突出实践导向。课程突出理论与实践的深度整合,通过案例分析与模拟实训,引导学生运用理论分析市场趋势,依据国际规则处理实际业务,实现知行合一;通过模块化设计、案例研讨与业务模拟,增强教学的灵活性与实用性。

2. 课程名称:电路分析基础
课程负责人:黄威
团队成员:武慧娟、王俊林、白凤山
课程介绍:《电路分析基础》是电子信息、电气工程、自动化等专业的第一门专业基础课程,以分析和研究电路的基本规律及电路的分析方法为主要内容,课程理论性强、逻辑严密、工程背景强。本课程坚持知识、能力、素质有机融合,针对工科类学生理论知识学习快但应用能力弱等问题,增设见面课环节,对系列应用问题进行专题讲解,明确问题解决思路与细节,力求做到“重点讲透、难点讲通、关键讲清”,切实提高学生分析、解决问题的能力。课程由71个总长为607分钟视频组成,在教学设计和内容上具有层次性,以满足不同层次学习者的需求差异,目前在智慧树平台已完整运行11学期。

3.课程名称:有机化学A
课程负责人:王建国
团队成员:陈树峰、张浩、赵海英、范瑞兰
课程介绍:《有机化学A》是化学、化工学科的核心课程之一,在课程体系中起着承上启下的作用。课程内容主要包括有机化学的基本理论,各类有机化合物的物理、化学性质、制备、有机结构分析和反应机理。本课程以官能团为主线,以有机化合物及其反应为基本框架进行讲授,创新教学模式,诱导学生自主学习,提升教学效率和教学效果。在教学内容方面强调知识的广度与深度,突出高阶性与创新性;在教学方法上采取启发式、互动式教学方式,提高课程挑战度,加强和培养学生的工科思维,并以实例教导学生培养科学精神和创新意识,鼓励参与科研实践。通过本课程的学习,使学生能够熟练掌握基础理论知识,了解学科发展态势;培养学生发现问题、分析问题和解决问题的能力,提升专业素养;让学生能够系统了解化学领域不断取得的科研突破,激发爱国热情;为日后继续深造或从事化学、化工、材料科学的教学、科研与开发,打下坚实的基础。

4.课程名称:现代通信网
课程负责人:王树彬
课程介绍:《现代通信网》课程是面向我校电子信息类本科专业开设的专业核心课,从“新工科”电子信息类人才培养要求出发,坚持立德树人,融知识传授、能力培养、素质教育于一体,注重提升课程的高阶性、突出课程的创新性、增加课程的挑战度,培养学生解决复杂问题等综合能力。课程使学生掌握典型通信网络的概念、机理、相互关系和应用趋势,构建具有科学性、完整性、先进性、新颖性、实用性的全网知识结构和内容体系,了解世界通信网领域一些前沿科学问题,使学生具备扎实的通信网理论基本素养,具有家国情怀、国际视野、较强的工程实践能力和利用通信网知识服务地区经济社会发展的应用创新能力。课程秉持“学生中心、产出导向、持续改进”的理念进行教学设计,教学内容包括通信网基础、路由算法、宽带IP网和智能网、软交换和下一代网络、卫星通信网、网络管理等,使用中国大学MOOC的国家级线上一流课程建设校内专有异步SPOC,并据此运用启发式、讨论式、合作式、案例式等方法开展线上线下混合式教学。

5.课程名称:田野考古发掘模拟训练
课程负责人:孙璐
团队成员:戎天佑、许鹏飞、那嘎·特尔巴依尔
课程介绍:考古学、文物与博物馆学专业内容所涉及的文化遗产具有稀缺性、不可逆性,实地发掘存在安全风险、成本高,“田野考古发掘模拟训练系统”引入3D建模、人机交互等技术,构建高度仿真系统,可应用于《考古学概论》《田野考古学》等多门课程,解决传统田野考古教学痛点。实验以田野考古流程为核心,涵盖布方、勘探、遗迹清理等模块,增设内蒙古典型遗迹场景,助力学生掌握技能,深化对北疆文化及中华文明多元一体格局的认知。系统具备安全性、重复性、资源节约性等优势,学生可无风险反复训练,系统实时评估反馈;同时能动态更新遗址模块,适配教学需求。学生可通过本实验课程熟悉田野操作流程,为后续实地发掘积累经验,达到对考古遗存最小干预效果。实验为考古文博人才培养提供高效虚拟平台,也为其他不具备田野实习能力的高校或基层文物管理组织提供理论教学和模拟训练的平台。

6.课程名称:细菌介导荧光传感器的构建及牛奶中致病菌检测应用虚拟仿真实验
课程负责人:董阿力德尔图
团队成员:吴海霞、赵文岩、肖豆鑫、贾艳媛
课程介绍:该虚拟仿真实验聚焦区域特色与优势乳产业,汲取创新性研究成果,流程再现了“制备细菌基荧光探针→构建荧光传感检测方法→检测牛奶中致病菌”全过程,是研究探索型实验。课程突破传统实验的时空与条件限制,将“细菌传感器”这一前沿设计引入教学。实验涵盖五个模块,对应完整科研流程,使学生不仅掌握基础操作与原理,更能系统理解实验设计、数据处理与结果分析的全过程,提升解决复杂问题的能力。课程注重拓展教学深度与广度,强化理论基础,倡导探究性与个性化学习,着力培养学生创新思维与批判性思辨能力,具有产教融合和科教融汇鲜明特点,满足多学科交叉复合型人才培养需求。同时,实验面向食品安全关键技术,融入食品安全预警使命,引导学生树立专业担当与社会责任感,实现知识学习、能力培养与价值塑造的有机统一。

7.课程名称:蒙古高原典型湖泊湿地草原野外实习仿真实验
课程负责人:赵玲
团队成员:王立新、胡海珠、卓义、白哲
课程介绍:本野外实习虚拟仿真实验项目秉持生态文明理念,以山水林田湖草沙系统治理思想为引领,借助虚拟仿真技术,开展针对蒙古高原典型湖泊、湿地及草原生态系统的野外实习理论教学与实践操作训练,旨在推动现代信息技术与环境科学与工程、生态学实验教学的深度融合,提升教学质量与效果。学生可通过虚拟仿真的湖泊、湿地与草原生态系统场景,获得对蒙古高原典型生态系统的直观感性认知。在此基础上,学生将掌握涵盖水、土、生物等要素的采样、分析及测定方法,并依据调查分析结果,对生态环境状况进行综合评估;特别针对蒙古高原冬季严寒的特殊气候条件,本实验设计了湖泊冰封期与非冰封期的水环境调查环节。在确保涵盖基本知识与技能等核心要素的同时,提升学习者在虚拟仿真实验教学过程中的交互体验与反思能力,从而有效提升学生的实验实践能力与专业素养。本实验注重将理论知识点与中国特色社会主义道路建设、生态文明建设紧密结合,旨在培养学生的国家情怀,激发学生的民族自豪感。

(供稿:教务处 编辑:武涛 审核:李文娟 终审:阿茹娜)